车友星联盟车友星联盟
老车记忆
老车记忆
我的位置: 首页 > 老车记忆
价格战打越凶,头部车企越赚钱
发布时间:2024-10-30 16:29:47
  |  
阅读量:212
  |  
作者:
车友星联盟

不久前,一篇标题为《中国车市,只认价格》的文章,还算引发了较为激烈的讨论。内容中,除了直指迈入2025年,中国车市“唯价格论”的趋势愈发明显,还点出了令许多主机厂深恶痛绝的“价格战”根本停不下来。


在这背后,首先应该理清一个问题:“这场没有硝烟的争斗为何会打?”

关于答案,往宏观了说:“随着电动化转型浪潮的愈演愈烈,传统燃油车时代的定价体系被推翻,新能源车时代则需要建立又一种秩序。格局的重塑,必然会引发激烈的炮火。”

往微观了说:“卖电车,有人天生擅长,有人转身缓慢,面对越来越诱惑但份额有限的蛋糕,前者肯定想从后者口中,把为数不多的几块全部抢过来,价格战便是那把最锋利的匕首。”

也恰恰基于这样背景,只要中国车市的坐姿排序没有最终敲定,厮杀必然会变得更加激烈。

刚刚过去的一季度,有种感觉,头部梯队的领跑者还在浅尝辄止的试探对方。即便如此,已经让不少弱势品牌感到浓浓的窒息。反观正在进行中的二季度,大胆预测,又一轮的血雨腥风即将降临。

那么,为何做出上述判断?主要还是与三位“巨头”有关。


其一,便是目前整个大盘绝对的风向标比亚迪。2月,在打出全民智驾的强势底牌后,其实开启的就是一场变相价格战。但理性客观的讲,结合刚刚发布的3月成绩单,终端消费者并不太过买账。

37万辆的新车销量,虽然符合预期,但算不上惊喜。尤其是考虑到全年目标直指550万辆,一季度仅完成100万辆,后续9个月将承压不小。

或许,也恰恰基于这样的背景,比亚迪选择直接开干。月初,突然官宣针对王朝网、海洋网旗下非智驾版车型,推出限时一口价活动。

其中,秦L DM-i起售价下调1万元至8.98万元,宋L DM-i下调1.6万元至11.98万元。反观2025款唐DM-i,最新起售价为16.98万元,汉DM-i为15.58万元。

宋PLUS DM-i下调1.6万元至11.98万元,海豹06 DM-i下调1万元至8.98万元,海豹07 DM-i下调1万元至12.98万元。

一套“组合拳”下来,俨然又提升了中国车市厮杀的惨烈程度。而在我眼中,如此操作更像是顺便清理库存的“开胃菜”。


相比之下,上市不到3个月的全新MPV——夏,祭出厂家置换补贴至高2.2万元,同时还可以叠加国家以旧换新补贴2万元,综合补贴高达4.2万元,才是一个更恐怖的信号。

“难道说,比亚迪要对真正的主力阵营动刀了?”

毕竟,按照目前这位巨头的单车毛利率来看,完全存在非常游刃有余的空间与底气,开启新一轮的“以价换量”。

而聊过了比亚迪,第二位则是特斯拉。

不吹不黑,碍于种种不利因素,这家美国新能源车企一季度迎来了“开门黑”。全球共交付新车37万辆,同比下跌13%,实际上已经为它敲响了警钟。

顺势,将视线进一步聚焦,位于美国本土与欧洲车市的风雨飘渺,令特斯拉对于中国车市的依仗程度进一步提升。


从急不可耐的针对焕新版Model 3全系推出“5年0息”,到破天荒的针对发布不久的焕新版Model Y全系推出“3年0息”、“5年低息”,全然能够读出一丝“它急了”的意味。

奈何,脚下这片细分板块的竞争之激烈,远远超出了想象。为了保住订单,为了维系份额,为了夯实地基,不排除这家美国新能源车企再次参与价格战的可能性。

保不齐,二季度的特斯拉,突然放出杀招。

至于第三位,则是拥有华为背书的问界。

必须承认的是,整个一季度单论终端表现,受限代际切换等因素的影响,输出的确有些令人失望,下滑较为严重。

但作为旁观者,清楚的知晓,颓势注定是暂时的。伴随诸多新产品的走向台前,其终究会重回正轨。譬如,开启大规模交付的2025款问界M9,很大程度上已经帮助问界找回了场子。

而它手中握有真正的王牌,还属预售价最低36.8万元的M8。单论车身尺寸与参数配置,完全可以视作“青春版”的M9。


目前,根据官方披露的数据,轻轻松松10万辆“小定”收入囊中。

本月正式上市后,M8肯定会进一步的下探。就某种程度来说,问界无疑希望用一份大家无法拒绝的价格,收割同级别尽可能多的潜客。

无独有偶,预售价最低仅需31.8万元的享界S9增程版,实际上打法也趋于类似,甚至不排除上市后杀入30万元以内。

2025年,鸿蒙智行为了追求极高的销量目标,直接展现出最野心勃勃的一面,潜台词直指:“我不藏着掖着了。”

二季度即将入场的两款产品,则拉开了属于它“价格战”的序幕。

事已至此,分别阐述过三位“巨头”的心境与处境,试问你从中品出了什么?就我个人,还是那句话,“又一轮的血雨腥风即将降临。”

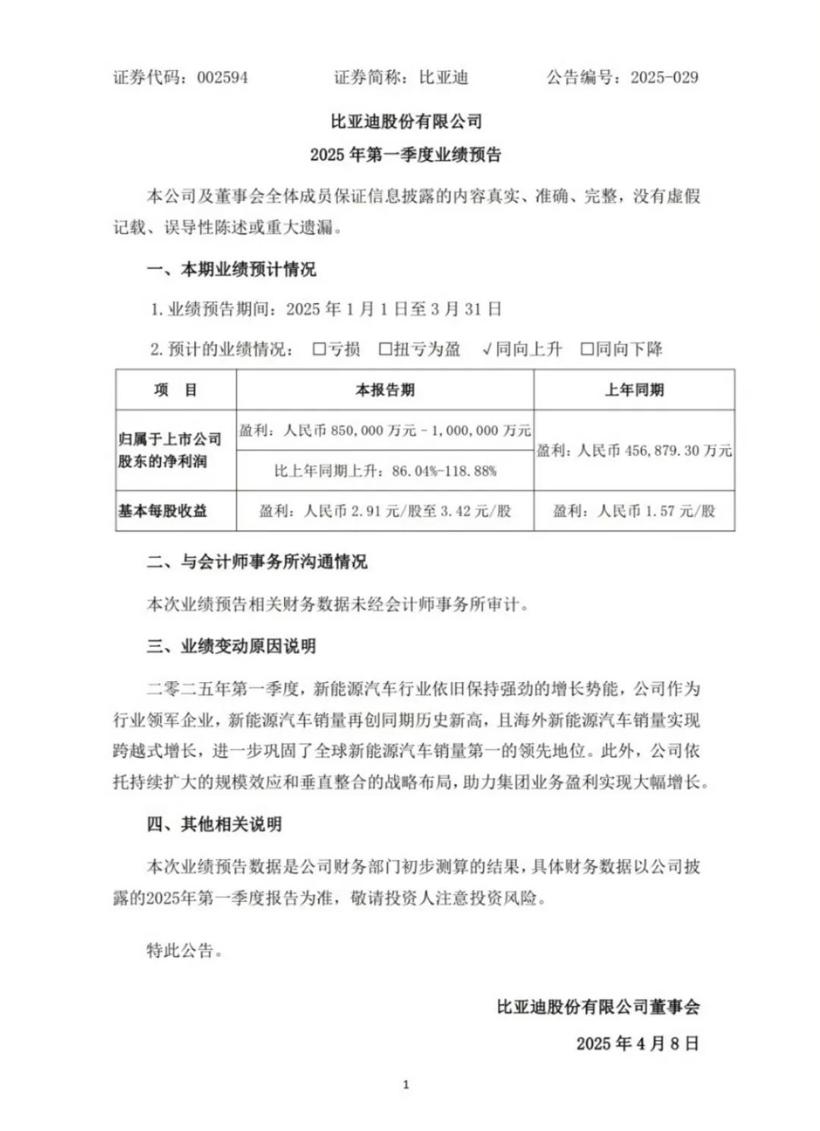
而正当撰写这篇文章时候,比亚迪发布了一季度业绩指引。

结合关键信息,或将实现归属于上市公司股东的净利润为85亿元至100亿元,同比增长86.04%至118.88%。


并在公告中略显凡尔赛的表示:“2025年第一季度新能源汽车行业依旧保持强劲增长势能,公司新能源汽车销量再创同期历史新高。作为全球新能源汽车销量的领军企业,市场份额不断扩大,特别是在海外市场,销量实现了跨越式增长。”

并补充道:“依托持续扩大的规模效应和垂直整合的战略布局,有效降低了生产成本,提升了运营效率,从而推动集团业务盈利实现大幅增长。这种模式不仅增强了比亚迪在产业链中的竞争力,还为其未来的持续发展奠定了坚实基础。”

试问,是不是打破了你“越打价格战,谁都无钱可赚”的认知?

以比亚迪为首的领跑者,得益于在供应链层面、成本管控层面、规模效应层面的优势所叠加,正赚得盆满钵满。

无论接受与否,今天文章的标题,便是最扎心的事实。

这场没有硝烟的争斗,对于头部梯队,的确是那把最锋利的匕首,慢慢可以做到销量与利润双收。

而它们的主动出牌,势必会引发腰部、尾部梯队的连锁反应。虽然大多数追赶者嘴上对于“价格战”深恶痛绝,但心里都像明镜一般,“不被迫参与,只剩死路一条。”

即便,明知道是一颗“慢性毒药”。